【工艺篇】锂电池电解液生产工艺流程说明
【工艺篇】锂电池电解液生产工艺流程说明
一、产品指标
二、工艺概述
电解液配制工序由多台调配釜及其它辅助设施组成,其中调配釜有 200L、 2m3、5m3、10m3、20m3的 5 种规格,现以每种调配釜最常生产的电解液规格为例进行工程分析。不同规格调配釜产能匹配情况见下表。

不同规格调配釜工艺流程相同,只是原辅料种类及配比稍有差异。200L、2m3、5m3、10m3、20m3规格调配釜生产过程中均涉及固态料和液态料的使用, 具体工艺流程描述见下图

储罐及仓库:
通过槽车运送到厂区,通过泵连接将碳酸乙烯酯(EC)、碳酸二甲酯(DMC)、碳酸甲乙酯(EMC)、碳酸丙烯酯(PC)送至厂区储罐储存,泵连接对应储罐。固态添加剂(二氟草酸硼酸锂、四氟硼酸锂、双草酸硼酸锂)密闭真空包装(袋装)的形式运送至厂区综合仓库,三乙胺(TEA)、丙酸乙酯(EP)、丙酸丙酯(PP)以密闭包装桶形式运送至厂区甲类仓库。
电解液配制工序由多台调配釜及其它辅助设施组成,生产过程中均设有氮气保护,电解液车间采用净化车间标准。
脱水:
外购碳酸乙烯酯(EC)、碳酸二甲酯(DMC)、碳酸甲乙酯(EMC)、碳酸丙烯酯(PC),有机溶剂纯度 99%,水分含量<100ppm,含醇<10ppm,通过相应的分子筛装置循环脱水,待有机溶剂水分含量<20ppm,含醇<5ppm,经计量泵进入下一道工序;溶剂纯化原理及过程主要为通过高效多孔分子筛吸附溶剂中的水分和醇类物质,以达到纯化目的。此工序产生的主要污染物为:废分子筛(含醇、水)、噪声。
投料、调配
依次投加有机溶剂、锂盐、添加剂。
200L 调配釜不同物料投加方式描述:
①通过计量泵输送的物料:有机溶剂(碳酸乙烯酯 EC、碳酸甲乙酯 EMC、碳酸二甲酯 DMC、碳酸丙烯酯 PC)由储罐通过输送泵由密闭管道分别进入碳酸乙烯酯 EC、碳酸甲乙酯 EMC、碳酸二甲酯 DMC、碳酸丙烯酯 PC 分子筛装置,经脱水后通过计量泵由密闭管道输送至调配釜中。
②手套箱投加物料:固态添加剂(二氟草酸硼酸锂、四氟硼酸锂、双草酸硼酸锂) 均通过手套箱投料的方式加入,首先在车间将添加剂外包装拆除后连同真空包装全部转入手套箱,在手套箱内将内袋拆除,利用手套箱内电子秤称重后投入调配釜中,拆解过程中手套箱密闭,物料不与空气接触。
③通过氮气压入:液态辅料三乙胺(TEA)、丙酸乙酯(EP)、丙酸丙酯(PP)通过台秤称重,确定液态辅料重量后,转移至投料处,手动打开液态辅料桶氮气阀,开始用氮气压料,对接进料软管通过氮气压入调配釜中。此工序产生的主要污染物为有机废气、噪声。
调配:向调配釜通入氮气,保证调配釜内微正压,控制调配釜温度在 4-10℃,开启搅拌及内循环,混匀 0.5h,配制过程中随着气体的排空,调配釜内压力降低,氮气阀自动开启,向调配釜内补充氮气。调配釜密封搅拌,待碳酸乙烯酯(EC)、碳酸二甲酯(DMC)、碳酸甲乙酯(EMC)、三乙胺(TEA)、丙酸乙酯(EP)、丙酸丙酯(PP)、二氟草酸硼酸锂、四氟硼酸锂、双草酸硼酸锂完全溶解后为搅拌完成。此工序产生的主要污染物为:有机废气、噪声。
密闭过滤、灌装:有机溶剂及添加剂充分搅拌均匀后进行密闭过滤(PP 材质滤芯)处理,主要用于过滤调配中少量的未溶解的固态添加剂,密闭过滤过程中氮气阀自动开启,保证整个卸料过程中调配釜内压力为微正压状态,过滤完产品由管道输送至自动灌装系统进行灌装,项目设置有成套的灌装线,灌装前先将成品桶出气口同密闭管道连接,物料灌装前向包装桶内通过氮气,置换桶内空气,保证桶内微正压。此工序产生的主要污染物为灌装过程产生的有机废气、密闭过滤过程产生的过滤残渣和废过滤器滤芯、噪声。


储罐及仓库:
通过槽车运送到厂区,通过泵连接将碳酸乙烯酯(EC)、碳酸二甲酯(DMC)、碳酸甲乙酯(EMC)、碳酸丙烯酯(PC)送至厂区储罐储存,泵连接对应储罐,固态添加剂双草酸硼酸锂(LiBOB)、四氟硼酸锂、二氟草酸硼酸锂均密闭真空包装(袋装)的形式运送至厂区综合仓库,丙酸乙酯(EP)、丙酸丙酯(PP)、液态添加剂碳酸亚乙烯酯(VC)以密闭包装桶形式运送至厂区甲类仓库。电解液配制工序由多台调配釜及其它辅助设施组成,生产过程中均设有氮气保护,电解液车间采用净化车间标准。
脱水:
外购碳酸乙烯酯(EC)、碳酸二甲酯(DMC)、碳酸甲乙酯(EMC)、碳酸丙烯酯(PC),有机溶剂纯度 99%,水分含量<100ppm,含醇<10ppm,通过相应的分子筛装置循环脱水,待有机溶剂水分含量<20ppm,含醇<5ppm,经计量泵进入下一道工序;溶剂纯化原理及过程主要为通过高效多孔分子筛吸附溶剂中的水分和醇类物质,以达到纯化目的。此工序产生的主要污染物为:废分子筛(含醇、水)、噪声。
投料、调配:
依次投加有机溶剂、添加剂。
2m3调配釜不同物料投加方式描述:
①通过计量泵输送的物料:有机溶剂(碳酸乙烯酯 EC、碳酸甲乙酯 EMC、碳酸二甲酯 DMC、碳酸丙烯酯 PC)由储罐通过输送泵由密闭管道分别进入碳酸乙烯酯 EC、碳酸甲乙酯 EMC、碳酸二甲酯 DMC、碳酸丙烯酯 PC 分子筛装置,经脱水后再通过计量泵由密闭管道输送至调配釜中。
②手套箱投加物料:固态添加剂(双草酸硼酸锂 LiBOB、四氟硼酸锂、二氟草酸硼酸锂)均通过手套箱投料的方式加入,首先在车间将添加剂外包装拆除后连同真空包装全部转入手套箱,在手套箱内将内袋拆除,利用手套箱内电子秤称重后投入调配釜中,拆解过程中手套箱密闭,物料不与空气接触。
③通过氮气压入:液态辅料丙酸乙酯(EP)、丙酸丙酯(PP)通过台秤称重,确定液态辅料重量后,转移至投料处,手动打开液态辅料桶氮气阀,开始用氮气压料,对接进料软管通过氮气压入调配釜中。
④液态添加剂(碳酸亚乙烯酯 VC)由包装桶通过密闭管道泵入添加剂中间罐(计量罐)中,经精确计算后输入调配釜中。此工序产生的主要污染物为有机废气、噪声。
调配:
向调配釜通入氮气,保证调配釜内微正压,控制调配釜温度在 4-10℃,开启搅拌及内循环,混匀 0.5h,配制过程中随着气体的排空,调配釜内压力降低,氮气阀自动开启,向调配釜内补充氮气。调配釜密封搅拌,待碳酸乙烯酯(EC)、碳酸二甲酯(DMC)、碳酸甲乙酯(EMC)、碳酸丙烯酯(PC)、双草酸硼酸锂 LiBOB、四氟硼酸锂、二氟草酸硼酸锂、碳酸亚乙烯酯(VC)、丙酸乙酯(EP)、丙酸丙酯(PP)完全溶解后为搅拌完成。此工序产生的主要污染物为:有机废气、噪声。
密闭过滤、灌装:
有机溶剂及添加剂(含锂盐)充分搅拌均匀后进行密闭过滤(PP 材质滤芯)处理,主要用于过滤调配中少量的未溶解的锂盐及固态添加剂,密闭过滤过程中氮气阀自动开启,保证整个卸料过程中调配釜内压力为微正压状态,过滤完产品由管道输送至自动灌装系统进行灌装,项目设置有成套的灌装线,灌装前先将成品桶出气口同密闭管道连接,物料灌装前向包装桶内通过氮气,置换桶内空气,保证桶内微正压。此工序产生的主要污染物为灌装过程产生的有机废气、密闭过滤过程产生的过滤残渣和废过滤器滤芯、噪声。

储罐及仓库:
通过槽车运送到厂区,通过泵连接将碳酸乙烯酯(EC)、碳酸二甲酯(DMC)、碳酸甲乙酯(EMC)、碳酸丙烯酯(PC)送至厂区储罐储存,泵连接对应储罐。六氟磷酸锂由带快速接头不锈钢桶运送至厂区综合仓库,液态添加剂 1,3 丙烷磺酸内酯(PS)、碳酸亚乙烯酯(VC)密闭包装桶的形式运送至厂区甲类仓库。电解液配制工序由多台调配釜及其它辅助设施组成,生产过程中均设有氮气保护,电解液车间采用净化车间标准。
脱水:
外购碳酸乙烯酯(EC)、碳酸二甲酯(DMC)、碳酸甲乙酯(EMC)、碳酸丙烯酯(PC),有机溶剂纯度 99%,水分含量<100ppm,含醇<10ppm,通过相应的分子筛装置循环脱水,待有机溶剂水分含量<20ppm,含醇<5ppm,经计量泵进入下一道工序;溶剂纯化原理及过程主要为通过高效多孔分子筛吸附溶剂中的水分和醇类物质,以达到纯化目的。此工序产生的主要污染物为:废分子筛(含醇、水)、噪声。
投料、调配
依次投加有机溶剂、锂盐、添加剂。
5m3调配釜不同物料投加方式描述:
①通过计量泵输送的物料:有机溶剂(碳酸乙烯酯 EC、碳酸甲乙酯 EMC、碳酸二甲酯 DMC、碳酸丙烯酯 PC)由储罐通过输送泵由密闭管道分别进入碳酸乙烯酯 EC、碳酸甲乙酯 EMC、碳酸二甲酯 DMC、碳酸丙烯酯 PC 分子筛装置,经脱水后再通过计量泵由密闭管道输送至调配釜中。
②经过计量装置投加物料:固态锂盐六氟磷酸锂(LiPF6)通过自动翻转车计量装置计量后翻转 LiPF6桶,LiPF6桶球阀和调配釜接口球阀密封连接后,打开球阀开关后投料进调配釜,当 LiPF6投料不顺利时,LiPF6桶气相口接入氮气使料顺利加入调配釜中,整个过程 LiPF6不与空气接触。
③液态添加剂 1,3 丙烷磺酸内酯(PS)、碳酸亚乙烯酯(VC)均由包装桶通过密闭管道泵入添加剂中间罐(计量罐)中,经精确计算后输入调配釜中。此工序产生的主要污染物为有机废气、噪声。
调配:待物料投加结束,向调配釜通入氮气,保证调配釜内微正压,控制调配釜温度在 4-10℃,开启搅拌及内循环,混匀 0.5h,配制过程中随着气体的排空,调配釜内压力降低,氮气阀自动开启,向调配釜内补充氮气。调配釜密封搅拌,待碳酸乙烯酯(EC)、碳酸二甲酯(DMC)、碳酸甲乙酯(EMC)、碳酸丙烯酯(PC)、1,3 丙烷磺酸内酯(PS)、碳酸亚乙烯酯(VC)、六氟磷酸锂 LiPF6完全溶解后为搅拌完成。此工序产生的主要污染物为:有机废气、噪声。
密闭过滤、灌装:有机溶剂、锂盐及添加剂充分搅拌均匀后进行密闭过滤(PP材质滤芯)处理,主要用于过滤调配中少量的未溶解的六氟磷酸锂(LiPF6),密闭过滤过程中氮气阀自动开启,保证整个卸料过程中调配釜内压力为微正压状态,过滤完产品由管道输送至自动灌装系统进行灌装,项目设置有成套的灌装线,灌装前先将成品桶出气口同密闭管道连接,物料灌装前向包装桶内通过氮气,置换桶内空气,保证桶内微正压。此工序产生的主要污染物为灌装过程产生的有机废气、密闭过滤过程产生的过滤残渣和废过滤器滤芯、噪声。
三、物料平衡(部分)



四、原辅料消耗


五、设备清单(略)
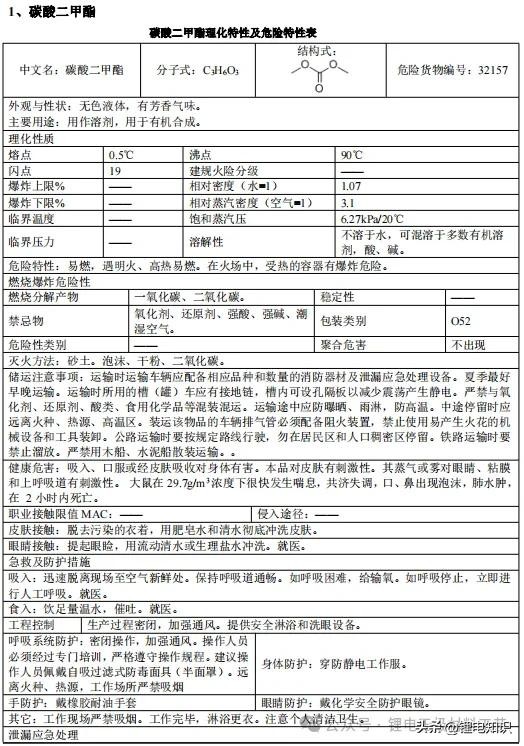
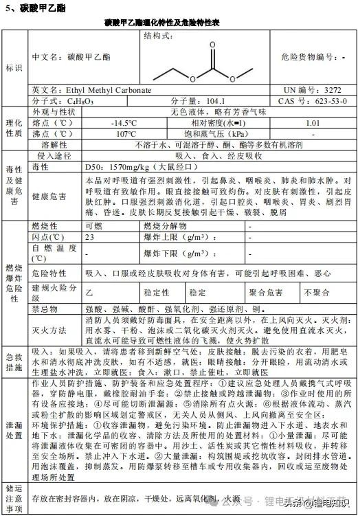
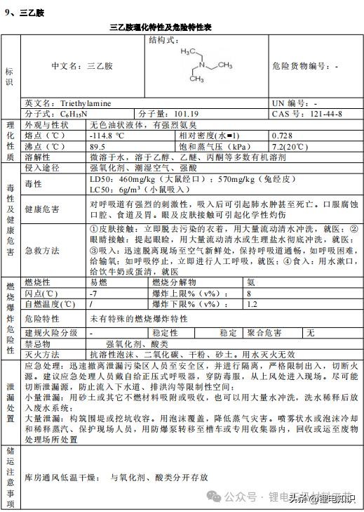
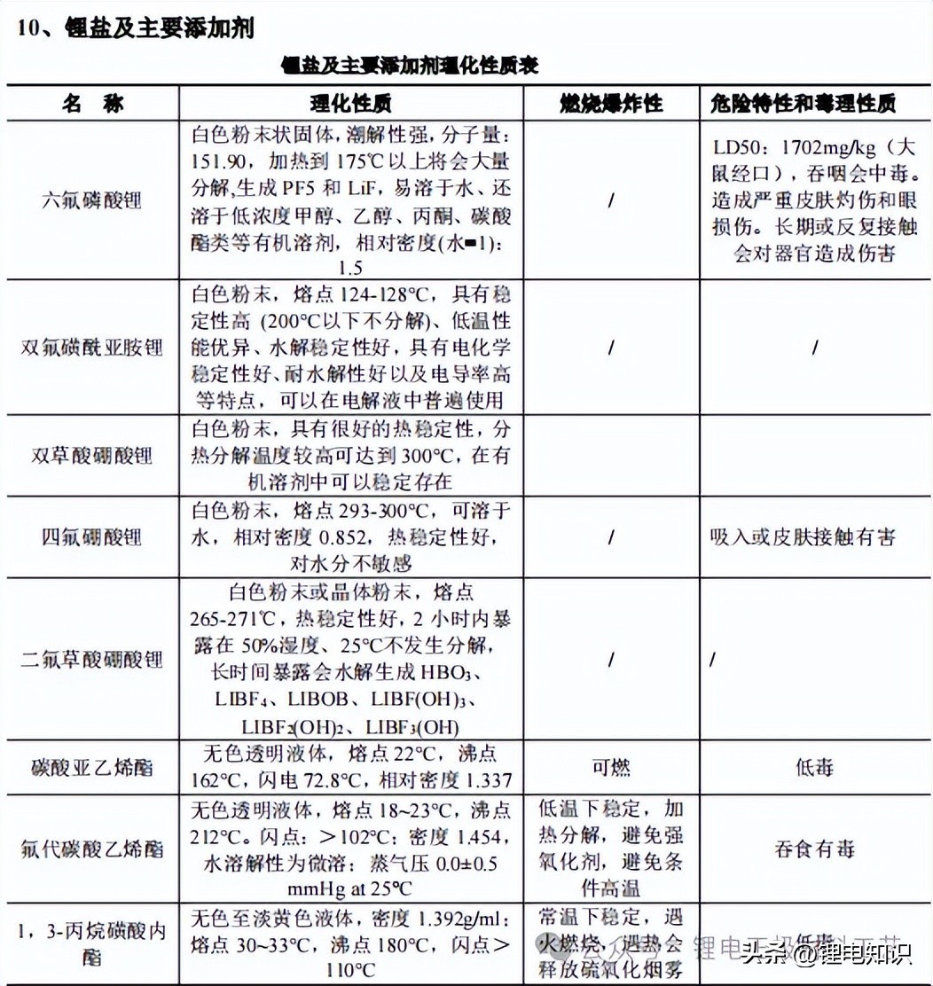
六、原辅料特性











免责声明:以上资料来源于网络公开资料,由作者收集整理所得,并未体现出任何公司资料,请勿对号入座,如有雷同,纯属巧合。若是转载文章会标明出处,文章版权归原作者所有,发文仅为交流学习。如涉及内容、图片、版权和其他问题,请与我们联系处理!
标签:
