直招士官,优惠政策多多!仙游热血好男儿快来报名,7月5日截止!
直招士官,优惠政策多多!仙游热血好男儿快来报名,7月5日截止!
2019年直招士官工作正式启动,
你圆梦的时刻到了!

根据福建省人民政府征兵办公室《关于做好2019年从普通高等学校毕业生中直接招收士官工作的通知》(闽征〔2019〕8号),省征兵办公室分配我市征兵办公室招收士官任务,具体事项公告如下:
1
招收任务分配:
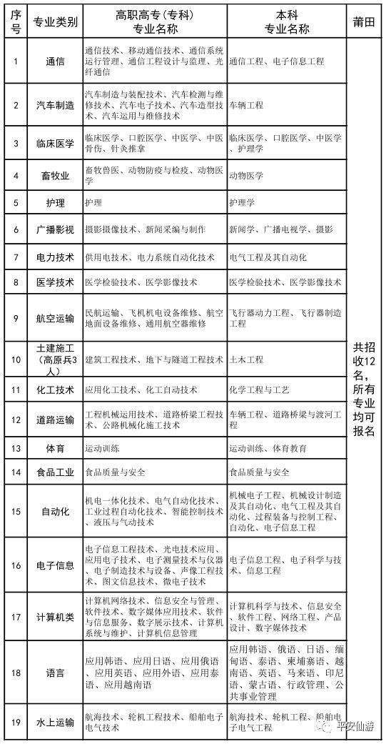
省征兵办分配我市12名直招士官预征对象,具体专业类别和专业范围见附表。
2
招收对象和条件:
招收对象为普通高等学校毕业生,所学专业符合部队专业需要,未婚,男性年满24周岁以内(1994年8月1日以后出生);政治和体格条件,按照征集义务兵的规定执行。
3
身体条件:
符合征兵体检标准。
4
政治考核:
政治考核合格。
5
招收专业及推荐名额:
(见附表,全省所有专业均可以报名)。
6
报名日期:
截止到2019年7月5日。
7
批准入伍后士官待遇:
普通本科毕业生入伍后授予下士军衔,服役满1年后授予中士军衔;高职(专科)毕业生入伍后授予下士军衔,服役满2年后授予中士军衔。退出现役时按照国家和市有关优惠政策执行。
8
招收组织程序:
招收士官按照报名登记、体格检查、政治考核、专业审定、审批定兵、批准入伍、组织交接、自行报到的程序组织实施。
(一)报名登记。实行直招士官网上报名,应招男青年可登录“全国征兵网”(网址:http://www.gfbzb.gov.cn)查询招收专业,通过网络提交报名信息,进行学历和专业网上审核。打印填写《高校学生应征入伍学费补偿国家助学贷款代偿申请表》,提交学校学生资助管理部门审核,后交入伍所在地县级兵役机关。
(二)体格检查。7月5日前,向报名应招对象发送短信通知体检时间、地点、携带证件等信息;7月7日前,以设区市为单位完成初检初审,并认真查验报名对象户口簿、身份证、毕业证书。。7月9日至12日,由省征兵办组织初检初审合格人员上站体检。
(三)政治考核。政治考核由县(区)征兵办组织实施,考核结果录入全国征兵网。《应征公民政治考核表》通过全国征兵网进行打印。
(四)专业审定。设区市征兵办会同教育、人社部门以及学校对体检政考合格人员进行学历专业和职业资格审查,填写《招收士官学历专业审定表》。7月19日前,各设区市征兵办将体检、政考和专业审定“三合格”人员名单上报省征兵办复审。
(五)审批定兵。7月22日前,由设区市征兵办召开集体定兵会议,根据预招对象体检、政考和专业审定情况,择优确定招收对象,并与招收对象签订《招收士官协议书》。同时,将定兵结果录入征兵网,组织公开公示。
(六)批准入伍。7月26日前,由入伍所在地县级征兵办负责办理入伍审批手续和学费补偿代偿手续,发放《应征公民入伍通知书》,并将招收对象名单通知其户口所在县级征兵办。同时,整理好招收对象的档案材料(包括:《入伍批准书》、《政治考核表》、《体格检查表》、《学历专业审定表》或《招收士官专业技能考核评定表》、《直招士官预征对象登记表》、《招收士官协议书》以及《入学登记表》、《学籍登记表》、《成绩单》、《毕业登记表》等学生档案材料)。
(七)档案交接。7月28日前,设区市征兵办将新招士官名单和整理好的档案材料统一交省征兵办,由省征兵办与招收部队办理交接手续。
(八)组织报到。8月2至10日,由省征兵办统一组织新招收士官自行报到。各设区市征兵办要按省征兵办通知要求,填发《招收士官自行报到介绍信》,并根据其去向进行编组,明确临时负责人,负责途中联络和安全管理工作。自行报到的差旅费,由部队按照差旅费管理规定予以报销。新招收士官不按时报到的,取消其入伍资格。
附:《2019年莆田市直招士官任务分配表》

莆田市人民政府征兵办公室
2019年6月24日
进入部队后授予士官军衔,享受士官待遇,工资最低4000元以上(不含学费补偿、退伍费和吃住行等),服役满12年转业地方可安置工作。毕业即工作,欢迎有志青年踊跃报名,积极应征,报效祖国。
咨询热线:莆田市征兵办:2292454,仙游县征兵办:8391933
什么是直招士官
直接招收高校毕业生
直接从非军事部门招收士官(简称直招士官),是指根据《兵役法》《征兵工作条例》以及有关规定,直接招收普通高等学校毕业生入伍,作为志愿兵役制士兵到部队服现役。
与义务兵的区别
我军现役士兵包括义务兵役制士兵和志愿兵役制士兵,义务兵役制士兵称为义务兵,志愿兵役制士兵称为士官。
士官是军事人才的组成部分,是部队作战训练、教育管理和武器装备操作使用、维护修理的重要骨干。士官的来源渠道包括从服现役期满的义务兵中选取、从军队院校毕业的士官学员中任命、直接从非军事部门具有专业技能的公民中招收。
士官按照军衔等级分为初级士官、中级士官、高级士官,并实行分级服现役制度,分级服现役年限为:初级士官最高6年,中级士官最高8年,高级士官可以服现役14年以上。
士官实行工资制和定期增资制度。义务兵服现役的期限为2年,按照军衔等级分为上等兵、列兵,享受供给制生活待遇,按照军衔和服现役年限发给津贴。


来源:莆田市人力资源和社会保障局官网、湄洲日报等
责编| 游晓璐 编审|郑志忠
传播仙游声音·讲述仙游故事·展示仙游形象
@仙游报道|微信、微博、企鹅号、头条号
标签:
