微商颜如玉涉虚假宣传被罚百万后称:系代理商行为
微商颜如玉涉虚假宣传被罚百万后称:系代理商行为
近日,微商“颜如玉”的最高级别代理商金华市梨大胆生物科技有限公司,因涉嫌虚假宣传遭到当地市场监管部门的顶格处罚,罚款100万,引发网友关注。
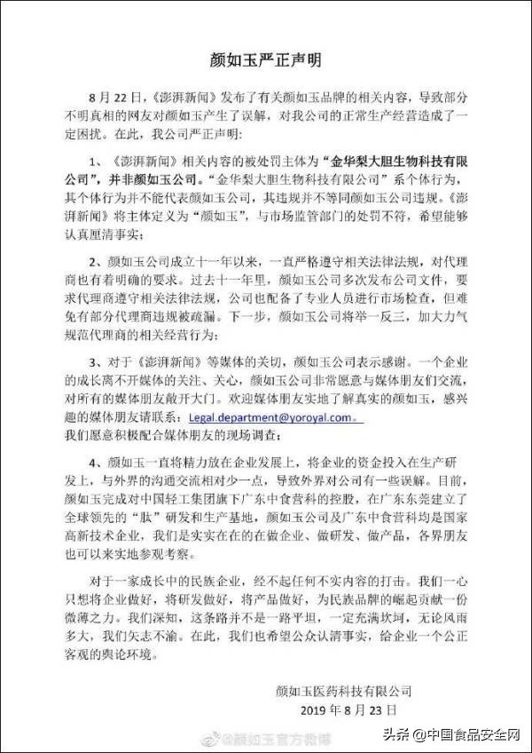
今日(23日)凌晨,颜如玉官方微博发布声明,称代理商的行为是个体行为,与颜如玉无关。
从处罚决定书中可以看到,代理商在广告中使用了“颜如玉,中国女排供应商,唯一一款可以让人体吸收98%以上胶原蛋白”等相关宣传语,当地监管部门认为这些是不符合宣传规定的,稽查人员表示,颜如玉就是普通产品而已。
然而,虽然颜如玉立即与代理商撇清了关系,但事实上,其官网首页明确标注,产品是中国国家女子排球队供应商,“具有95-99.8%的高吸收率”的说法也始终存在。
据澎湃新闻报道,微商颜如玉曾经分别请来林志玲、赵丽颖和中国女排等代言,宣称已做到全球胶原口服液销量冠军,其产品是高新技术营养产品。
其宣传册还写有产品服用后3天入眠,15天脱发缓解,两个月斑点淡化,6个月改善骨质疏松等字样。
近日,浙江金华市场监管局开发区分局稽查大队接手办理颜如玉涉嫌虚假宣传案,稽查人员表示,“一个唯一通过国家兴奋剂检测中心”、“颜如玉,中国女排供应商,唯一一款可以让人体吸收98%以上胶原蛋白”等相关宣传语都是不符合宣传规定的,其实就是普通食品而已。

因此,对颜如玉涉嫌虚假宣传顶格处罚,罚款100万元。
处罚对象为金华市梨大胆生物科技有限公司,该公司是颜如玉系列产品的最高级别代理商,颜如玉系列产品为广州颜如玉生物科技有限公司所有。
今日(23日)凌晨,颜如玉官方微博发布声明,称:
处罚主体金华市梨大胆生物科技有限公司并非颜如玉公司,相关行为是梨大胆生物科技有限公司的个体行为,与颜如玉无关。

观察者网查询发现,该公司官网首页明确标注:产品是中国国家女子排球队供应商。
还有产品“具有95-99.8%的高吸收率,无须肠胃二次消化”的相关说法,与代理商如出一辙。

此外,官网还介绍,其创始人深耕企业管理与品牌营销20年,有良好的营销功底,是“营销奇才”。

中国食品安全网新闻线索E-mail:wwwcfsncn@163.com
新闻热线:010-63703068
特别说明
2018年9月5日,国家网信办为《中国食品安全网》颁发互联网新闻信息服务许可证。《中国食品安全网》成为唯一获得国家新闻资质的中国食品安全中央网络媒体。
本号定位为:调查食品安全黑幕,传播食品健康知识。让人民吃得放心!
为更多人的健康安全,请关注转发!
标签:
