各种规范对栏杆高度的规定和楼梯栏杆高度测量方法
各种规范对栏杆高度的规定和楼梯栏杆高度测量方法

本文汇集栏杆高度有关规范的条文,可作为资料保存,方便学习查阅。
一、《民用建筑设计统一标准》GB50352-2019 第6.7.3--6.7.9条、6.11.6条、6.11条与对应的条文说明。




二、《住宅设计规范》GB 50096-2011的5.6.2条、5.6.3条、5.6.4条、6.1.3条与对应的条文说明。



三、《住宅建筑规范》GB 50368-2005 的5.1.5条、5.2.3条与对应的条文说明。(本规范全部规范为强制性条文)


四、《中小学校设计规范》GB50099-2011 的第8.7.5条、8.7.6条(无条文说明)

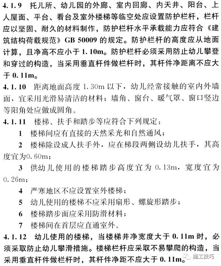
五、《托儿所、幼儿园建筑设计规范》JGJ 39-2016第4.1.9—4.1.12条与条文说明





六、《商店建筑设计规范》JGJ48-2014第4.1.5条(无条文说明)

七、下面有两个楼梯栏杆高度测量方法,务必注意图1才是正确的方法。

八、思考一下,如果下图这个漂亮的栏杆,用于需要防攀爬的栏杆中,可以么?通过上面的学习,相信你一定有了自己的答案。

九、各规范对栏杆高度的描述,均有自己本规范的特点,务必仔细阅读,动脑筋,才会发现精髓,做到可灵活运用。
葵花宝典:一个成熟的工程师,不看设计图纸,也是可以发现很多质量问题的,那是因为他们过去积累得多啊!
希望朋友们喜欢上面的内容,也可到我的微信公众号:施工技巧(sgjq-2020),来看看,有很多精彩的内容可下载、可阅读,都在等着你。
标签:
