新建高铁!南宁到玉林40分钟到广州2小时……
新建高铁!南宁到玉林40分钟到广州2小时……

话说高铁路过的地区
对当地出行来说简直太方便了
现在高铁又有新规划
广东省政府官网近日发布了省级层面的
《粤桂扶贫协作和区域合作工作清单》
透露了多条待规划新建的高铁
有的还与广西多个城市对接
玉林终于搭上了高铁的“顺风车”

按规划,
其中的南深高铁建成通车后,
将实现南宁到玉林40分钟、
到广州2小时、
到深圳2.5小时的交通生活圈……
不久的将来,
来往于广西、广东将更方便、更快捷!
快来具体看看《清单》
↓↓↓


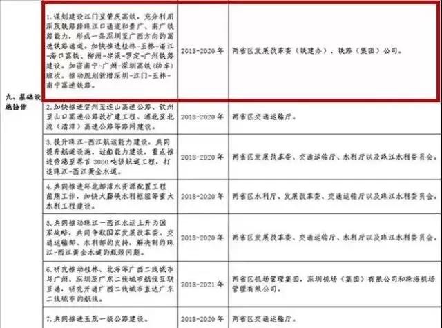
▲广东省人民政府官网截图
清单中提到——
谋划建设江门至肇庆高铁,充分利用深茂铁路跨珠江口通道和贵广、南广铁路能力,形成一条深圳至广西方向的高速铁路通道。
加快推进桂林—玉林—湛江—海口高铁、柳州—岑溪—罗定—广州铁路建设。
加密南宁—广州—深圳高铁(动车)班次。
推动规划新增深圳—江门—玉林—南宁高速铁路。
是不是很期待啊?
什么时候建?
时速多少?
途经哪些城市?
日报哥已经整理好啦,
看仔细啦!
↓↓↓
南宁到广州深圳2小时玩转
深圳—江门—玉林—南宁高铁
2017年11月,“南宁经玉林至深圳高铁实施方案服务项目采购”项目,分别出现在中国政府采购网、广西政府采购网上。
从这一项目的公示中可看到,南宁经玉林至深圳高铁设计方案,服务项目位于广西、广东,横贯桂东粤西,西起南宁东站,经玉林、梧州和广东云浮、江门、中山、广州等地市,东至深圳北站。

南深高铁建成通车后,将实现南宁到玉林40分钟、到广州2小时、到深圳2.5小时的交通生活圈。
据规划,南深高铁将从南宁起点途经横县、兴业、玉林、北流容县、岑溪、罗定、新兴、高明(珠三角干线机场)、江门、中山、东莞到终点深圳,或设14个站点。全线长约632公里,设计时速为350公里。
这将会是一条以客运为主的大能力、快捷的省际干线铁路,对接在建的贵州省贵阳至广西南宁高铁(350公里/小时)、已建成的南宁昆明客专(250公里/小时),还可通入云南、贵州、陕西等西部地区。
桂林三亚湛江张家界风景“连连看”
张家界—桂林—湛江—海口高铁
张海高铁是规划中的一条连接张家界和海口的高速铁路,北起湖南张家界,向南经吉首、怀化,广西桂林、玉林,广东湛江,终点为海南海口,拟按时速350公里标准建设。
去年6月,广东、湖南、广西、海南4省区联合行文,请求纳入国家铁路“十三五”规划并早日动工建设。目前,湖南段已经开工建设了。

这条高铁的“惊喜”之处在于,串起了多个旅游胜地。届时开通后,到桂林、海口、三亚、湛江、张家界等旅游城市,又多了一种经济快速的交通选择。而且湖南、广西、海南的返乡游客,又更方便了。
广西到深圳“买买买”再多条新线路
深圳—江门—肇庆高铁
据早前消息,江肇高铁全长约117公里,起自深茂铁路江门站,设大泽、鹤山西、回龙、沙浦等站点,接入南广高铁的肇庆东站,并且连接深圳。
去年9月,深圳、江门、肇庆三市就联合上文请求广东省政府支持该高铁的规划建设。目前,前期调研工作已经在推进中。
这条高铁还有望连通广州、佛山、东莞、中山等地区。今年就有全国人大代表提出,建议深江肇高铁利用深茂铁路,连通东莞、广州、中山并接通佛山等,同时利用广深港客专进入香港西九龙。
加密南宁至广深动车班次
《清单》还提出,加密南宁—广州—深圳高铁(动车)班次,以后广深之间车票紧张的问题会有所缓解,往返广西又更便捷了。

这消息真的是及时雨,
以后广西人民去广东好方便,
对深江肇高铁、张海高铁、深南高铁,
又多了一份期待。
通行以后,
路上耗费的时间少了,
多出时间在茶楼喝早茶逛街啦!
来源|广东省人民政府官网、广州日报、当代生活报、广西新闻网
编辑|黄静
责编|唐莉莉
内容总监|玉颖
广西日报新媒体出品
标签:
