庞大集团2018年亏损61.55亿元,被诉讼数十起
庞大集团2018年亏损61.55亿元,被诉讼数十起
新京报讯(记者 蔡妍霏)日前国内大型汽车经销商庞大集团发布一季度及2018年业绩报告,公司2018年亏损超61.55亿元,今年第一季度再亏损4.9亿元。而因集团出现流动性不足的情况,公司于2018年度相继收到数十家法院送达的起诉状,涉及金额达8亿元。

事实上,庞大集团在近几年经营持续亏损,资金链危局早已显现。2018年,在资金持续紧张的情况下,庞大集团开始变卖资产,转让股权、大规模出售4S店,寻求自救但效果甚微。
诉讼涉金额约8亿元
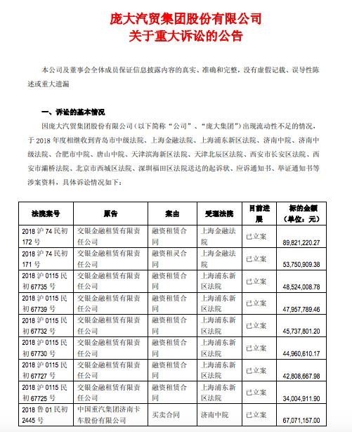
4月30日,庞大集团发布关于重大诉讼的公告称,因集团出现流动性不足的情况,于2018年度相继收到青岛市中级法院、上海金融法院、济南中院、合肥市中院、唐山中院、天津滨海新区法院、西安市长安区法院、北京市西城区法院、深圳福田区等数十家法院送达的起诉状。新京报记者注意到,涉案纠纷主要是融资租赁合同、买卖合同、借款合同,涉及金额达8亿元。
尽管庞大集团在公告中称,上述诉讼案件不会对公司的日常管理、生产经营造成重大不利影响。公司正在积极准备应诉材料,将通过合法渠道主张公司权利,最大限度保护公司和投资者合法权益。但不可否认,庞大集团危机还在继续。
2018年资产负债率超80%
除了被法院相继起诉,2018年,庞大集团还陷入股权质押、抛售资产、拖欠员工工资、控股股东股权被冻结等一系列事件,公司深陷资金困局。
4月30日,庞大集团还发布了2018年年报及2019年一季度财报。财报显示,2018年,庞大集团营业收入约420.36亿元,同比下滑40.37%;归属于上市公司股东的净利润亏损约61.55亿元,同比下滑3003.23%;基本每股收益为-0.93元。
报告期内,庞大集团总资产近乎腰斩,从2017年末的635.31亿减至328.71亿元,同比减少了48.26%;公司总负债为263.90亿元,资产负债率为80.28%;货币资金余额为人民币 67.94 亿元,较2017年末减少66.32%。截至2018年12月31日,庞大集团归属于上市公司股东的净资产64.15亿元,较上年末下滑51.72%。
值得注意的是,2013年至2017年,庞大经营活动产生的现金流净额分别为111.92亿、56.41亿、-16.13亿、11.31亿、-24.89亿。到了2018年末,庞大集团经营活动产生的现金流净额为-122.32亿元,同比减少 97.43亿元。这也意味着,庞大集团主业亏损的状态愈发严重。
针对2018年业务下滑的情况,庞大集团认为是由于公司资金紧张,采购量不足严重影响公司采购及销售;融资金额下降,融资成本上升,财务费用增加;公司急于变现库存,部分库龄较长车辆只能折价销售,导致经营成本上升毛利下降等所致。庞大集团称,“2018年度受市场环境波动较大及公司立案调查事件持续发酵,公司正在面临着前所未有的压力与挑战。”
今年一季度净利仍亏损4.89亿元
到了今年一季度,庞大集团的经营状况仍未好转。一季度,公司营业收入约44.83亿,同比下滑68.26%;归属于上市公司股东的净利润亏损4.89亿元,同比下滑1168.05%。截至本报告期末,庞大集团归属于上市公司股东的净资产59.2亿元,较上年末减少7.68%;经营活动产生的现金流量净额为-14.4亿元,较上年同期亏损减少。
对于营业收入下滑的原因,庞大集团认为主要是由于本期经营资金短缺,采购量不足,导致销售严重下滑所致。
经营网点数量锐减
而从近几年数据来看,为了试图“自救”,庞大采取不断卖店卖地,缩减网点数量和4S店数量,来缓解资金链压力。
2018年5月,庞大集团向广汇集团出售5家利润丰厚的奔驰4S店,尽管为公司收获12.53亿元,但据公告显示,这5家奔驰4S店2017年的累计净利润达1.1亿元,占2017年全年净利润2.12亿元近一半。2018年6月25日,庞大将旗下5家利星行的45%股权出售给了天津中原星。此外,2018年8月9日,庞大集团拟向大连中升或其指定的关联公司转让合计直接或间接持有的公司下属九家子公司100%股权。
财报显示,2018年,庞大集团共出售了直接持有的或间接持有的19家子公司的全部股权,其中多为目前市场销量好盈利能力强的销售奔驰品牌汽车的优质资产。2015年至2017年,庞大集团的经营网点数量分别为1129家、1066家、1035家,数量持续下降。到了2018年末,庞大集团于中国28个省、市、自治区及蒙古国拥有806家经营网点,较上年末已减少229 家。
在财报中,庞大集团把2019年定为集团的“重塑年”。在业内看来,如何盘活资产、调整布局,加快资金周转、解决资金紧张局面等,都是庞大集团亟待解决的难题。
新京报记者 蔡妍霏 图片 公告截图 编辑 陈小兵 校对 柳宝庆
标签:
